实验室动态
首页 >> 实验室动态 >> 正文
古DNA研究揭示东亚灰狼母系遗传历史
字体:
作者:     点击量:

近日,我院张明副教授研究团队及其合作者发表东亚灰狼母系遗传历史研究。该成果以Ancient mitogenomes reveal the maternal genetic history of East Asian gray wolves (Canis lupus)为题在线发表于Integrative Zoology(《整合动物学》,中科院一区TOP)期刊。第一作者为张明副教授博士研究生王彩惠、硕士研究生郑钰琰中国科学院古脊椎动物与古人类研究所倪喜军研究员。通讯作者为中国科学院古脊椎动物与古人类研究所付巧妹研究员参与单位还包括有山东大学、陕西省考古研究院、兰州大学、甘肃省文物考古研究所、复旦大学及山西大学等。

论文链接

https://doi.org/10.1111/1749-4877.13005

 

文章简介

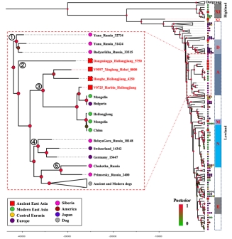
作为家犬(Canis lupus familiaris)唯一野生祖先灰狼(Canis lupus),对理解家犬起源起到重要的作用。为探究东亚灰狼遗传演化历史及其与家犬的联系,成功获取了7例中国北方的古代灰狼高质量线粒体全基因组数据1,并整合了497例古代和现代犬科动物的线粒体基因组数据进行共同分析。结果表明,1东亚灰狼从古至今一直保持着较高的母系遗传多样性古代东亚灰狼分属7个不同的线粒体谱系(图2中国北方古代灰狼种群遗传多样性显著高于其他地区群体(图3。(2家犬可能驯化自欧亚大陆东北部的灰狼群体。欧亚大陆东北部灰狼种群至少存在5个相对较深的谱系与A单倍群家犬的主要类型中的古代和现代家犬存在密切遗传关联支持了家犬祖先来自欧亚大陆东北部地区。3)一例来自黑龙江哈尔滨的古代灰狼样本代表了一个此前未被发现的古老灰狼谱系。(4此外,青藏高原东北缘可能是高地狼、低地狼和家犬混合的关键区域青藏高原的灰狼群体形成了一个高度分化的独立母系谱系(X1),与周边低海拔灰狼群体存在显著遗传差异。青藏高原东北缘的金禅口遗址发现具有狼和低地狼母系特征的个体共存(图24)。先前研究表明,该遗址还出土了单倍群类型为A1b3C的家犬个体,暗示了该区域可能是高地狼、低地狼和家犬之间混合的关键区域。本研究对理解东亚灰狼母系遗传历史以及家犬起源提供了关键数据,有力地支持了欧亚大陆东北部是东亚家犬起源核心区域的观点。该研究也提示多角度分析对深入理解灰狼向家犬过渡过程中的种群动态和混合事件至关重要。

 

1 样本分布情况

2 简化贝叶斯树

3 移除高地狼前后各灰狼群体的遗传多样性变化

 

4 基于504只犬科动物(包括家犬和灰狼)的主成分分析

 

作者及团队介绍

张明副教授一直围绕东亚家犬的起源与扩散问题开展研究,近年来已经在南方灰狼基因组、黄河长江流域新石器时代以来家犬古DNA研究等方面发表多篇高水平论文。东亚家犬可能起源于末次冰期的欧亚大陆东北部,其群体历史也可能与中国农业起源和农业人群扩张,及南岛语系人群的扩散等具有密切相关性。

西北大学古DNA研究团队致力于利用新兴的古DNA技术,克服古代材料中DNA严重降解、微生物污染严重等困难,获取材料中极微量的DNA片段信息,用于解读人类和驯化动物的遗传历史、迁徙演变、环境适应等的过程和内在机制。团队已经建立起高标准的古DNA实验室(包括超净室、下游实验室、样品间等),已配置古DNA研究相关的实验仪器及数据分析平台,未来将逐渐形成以中国西北地区为核心、以丝绸之路为主要特色方向的古DNA研究中心。